溫度補償原理
一般而言,大功率LED的產品規格書中都會標明不同環境溫度(或LED焊點的溫度)下的最高允許輸出電流(如圖1)的曲線圖。當四周溫度低于安全溫度點,輸出最高允許電流保持不變;當高于安全溫度點,輸出最高允許電流隨四周溫度升高而下降,即所謂的降額曲線。為確保LED的性能壽命不受影響,必需保證LED工作在降額曲線與橫、縱坐標軸所包絡的安全區內。

圖 1 LED 降額曲線
但是,目前大多數LED燈具生產商都將LED的驅動電流設計為不隨溫度變更的恒流源,因此,當LED四周溫度高于安全溫度點時,工作電流就不在安全區內,這將導致LED的壽命遠低于規格書的數值甚至直接損壞。而LED四周溫渡過高是由LED自身發熱導致,目前有兩個措施可以解決這個標題?! ?br /> 一種措施是應用導熱性更好的散熱裝置,減小LED芯片至環境的熱阻,把持LED內部溫度不至比環境溫度高太多,但這需要較高的本錢。此外,難以避免的標題是,當散熱裝置應用一段時間后在燈體外殼的散熱片上沉積灰塵,以及鋁合金基敷銅板上連接銅層和鋁基板的介質層老化脫膠都將導致熱阻較大幅度地上升,導致整體散熱性能降落。另一種措施是使LED工作在安全區邊際,這樣既滿足在安全溫度點內輸出電流、輸出功率工作在額定狀態且恒定,而且在高于安全溫度點輸出電流按比例降落進行負補償,保證LED應用壽命,這就是溫度補償的含義。
數字溫度傳感器配合驅動器實現溫度補償
有些照明產品需要一些智能把持,如一些高級路燈的利用,這些系統往往應用單片機對全部系統進行監督和把持。這時可利用原有的單片機把持系統參加溫度補償功效,即便在惡劣的環境下,如夏日曝曬,系統內的溫度仍能得到很好地把持。

圖2為此類系統驅動單路LED串的示意圖。溫度檢測部分采用了矽恩微電子公司生產的高精度數字溫度傳感器SN1086,SN1086可以同時檢測芯片本身溫度,相當于間接檢測PCB溫度,又能檢測遠端三級管溫度,若將三極管與LED一同焊接在鋁基板上便可以檢測鋁基板溫度。SN1086將檢測到的兩種溫度通過芯片內部的高精度Delta-Sigma ADC進行模數轉換,將溫度的數字成果通過I2C總線的SDA數據線和SCL時鐘線與單片機通信。當單片機接收到鋁基板溫度成果后與預設定的安全溫度點閾值進行比對,當溫渡過高時啟動溫度補償程序,通過PWM1按比例下降LED驅動器的輸出電流。單片機同時監控PCB板溫度,溫渡過高時通過PWM2信號線把持風扇對PCB進行散熱,確保板上的元器件尤其是電解電容的溫度不會過高。
這種系統把持極大加強了系統的穩固性,并保證整體系統的應用壽命,實踐證實系統內部溫度得到很好地把持,但硬件本錢較高,適于中高端范疇的利用。
DC-DC降壓LED驅動器實現溫度補償
若能將溫度補償功效集成在芯片內部,這將極大下降應用本錢和所占空間。SN3352正是為了這個目標而設計出來的芯片,SN3352是降壓型DC-DC恒流芯片,工作電壓范疇6~40V,輸出電流達700mA,溫度補償未啟動時恒流性能精良,實用于驅動串聯的1W或者3W LED燈。SN3352具備調光功效,通過轉變ADJI引腳的模仿電壓或者對此引腳施加PWM信號都能實現調光功效。SN3352內部集成了矽恩微電子自有專利技巧的溫度補償電路,溫度補償功效需要外接一個普通電阻Rth用于設置溫度補償啟動的溫度點Tth和一個檢測溫度的負溫度系數熱敏電阻Rntc配合實現。

SN3352通過RNTC引腳不斷丈量與LED焊接在同一塊鋁基板的熱敏電阻Rntc阻值,隨著LED鋁基板溫度上升,當熱敏電阻的阻值低至與連接在RTH引腳上的普通電阻Rth阻值相等時,溫度補償功效啟動,輸出電流將會主動隨溫度升高而下降,由此可見,溫度補償啟動的溫度點Tth可以通過轉變Rth阻值進行更改。而電流隨溫度下降的斜率可以通過選擇不同B常數的熱敏電阻來決定。
輸出電流的公式如下:
當Rntc>Rth時,溫度補償未啟動,輸出電流保持不變,大小由設置電流電阻Rs和ADJI引腳電壓決定:

其中:VADJI為調光引腳ADJI引腳的電壓,單位V,調光范疇0.3V~1.2V,懸空時電壓為1.2V;
當Rntc

其中:, R25為熱敏電阻在25oC下的阻值,B為熱敏電阻的B常數,熱敏電阻特征重要由這兩個參數決定;

根據輸出補償電流的成果,
對不同的溫度做一組電流曲線,不難得出,即便把溫度補償啟動的溫度點Tth設置在較高溫度,如100oC以上,電流隨溫度下降的斜率仍然保持較高斜率。這差別于目前市面上其他的溫度補償計劃,這些計劃在較低溫度保持較大的補償斜率,而在較高溫度補償斜率大幅降落,這有悖于LED降額曲線在高溫斜率更加大的事實。因此SN3352在高溫仍然保持大的補償斜率可以滿足盡大多數LED降額曲線的補償斜率,保證LED工作在安全區內。此外,SN3352還具備級聯功效,每個芯片的ADJO引腳連接下一級芯片的ADJI引腳,將帶有溫度補償信息的電壓由前一級芯片的ADJO引腳輸出到下一級芯片的ADJI引腳。每個ADJO引腳最多可以驅動5個ADJI引腳。因此,只需要一個熱敏電阻就能讓全部系統共享溫度補償功效,當溫度補償啟動時,接進SN3352系統中所有的LED都會隨溫度上升而降落。

圖4 溫度補償曲線圖 (Rntc的B=3900,R25=100K,Rth=36K)
利用SN3352的溫度補償的時候,可以應用矽恩微電子的SN3352利用仿真程序,輸進熱敏電阻的參數和Tth值后,程序主動盤算出Rth選值和天生補償曲線,圖4即為此程序天生。在布線方面,為了不拾取電路噪音,RTH引腳和Rth電阻的連接導線應盡量短,而由于連接RNTC引腳至熱敏電阻Rntc的連線經常需要較長的導線至鋁基板,因此緊靠芯片RNTC引腳需要有旁路電容對地濾除雜波,一般而言0.1?F貼片電容即可。
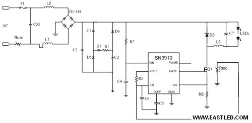
另一款具備溫度補償功效的SN3910重要用于高壓范疇的降壓型DC-DC恒流芯片,全電壓范疇輸進,外置高壓MOS管,輸出電流達700mA,芯片工作在恒定關斷時間模式,具有精良的線電壓調劑率。這款芯片重要用于日光燈計劃和其他市電直接接進的計劃。矽恩微電子將根據不同客戶的利用計劃和溫度補償請求供給與之配套的利用電路、BOM表和布板建議,縮短產品上市時間。
線性恒流LED驅動器實現溫度補償
另一款具備溫度補償功效的LED線性恒流源驅動器是SN3118,其輸出電流可由外接電阻編程,合適20mA~200mA的低電流LED利用。SN3118工作電壓6V~30V,四個支路電流之間匹配度±5%以內,每路最大電流才能達175mA,工作時無EMI標題。電路中同樣應用一個普通電阻和負溫度系數的熱敏電阻實現溫度補償,當熱敏電阻阻值降落至普通電阻阻值時,溫度補償啟動。
本文小結
溫度補償功效以其低本錢、高可靠性兼顧了LED壽命和輸出功率,不會由于環境惡劣或是散熱裝置異常、老化而使得LED性能和壽命受到影響。矽恩微電子的LED驅動IC產品籠罩各種利用范疇,擁有先進的溫度補償技巧,可為客戶量身定做計劃。

圖5 SN3910驅動LED典范利用圖

圖6 SN3118驅動LED典范利用圖
