引言
隨著 效率的迅速進步、本錢的不斷下降,LED 市場正在由手機的和汽車儀表,以及亮度要求不高的特殊照明和景觀照明領域向普通白光照明領域擴展。
LED 是一種固態冷光源,是繼白熾燈、熒光燈和高強度放電燈之后的***光源。它具有以下特點:
①發光效率高,能量消耗低。由于LED 的光譜幾乎全部集中于可見光區域,效率可達到80% ~ 90%, 照明的耗電量僅為相同亮度白熾燈的10% ~20%.
②安全,環保。大功率LED 的工作電壓為3 ~4 V 的直流電,因而沒有電磁干擾。LED 產生的廢棄物可回收,無污染,可以安全觸摸,屬于典型的綠色照明光源。
③壽命長,可靠性高,LED 的均勻壽命長達50 000 h,大功率照明LED 以其特殊的電子結構保證其工作時有良好的穩定性和可靠性,甚至在水下也能長時間穩定地工作。而且它沒有傳統燈泡的鎢絲、玻璃殼等易損部件,維護用度低廉。LED 的工作溫度范圍也很寬,在-40 ℃ ~85 ℃之間均能正常工作。
④單色性能好,色彩豐富。光色純,光線質量高,單一顏色LED 的光譜狹窄,譜線單一,集中在可見光波段。
⑤體積小,重量輕,可以靈活地排列搭配使用。
⑥響應時間短,LED 的響應時間只有數十納秒。
近年來,LED 以其環保、發光高效的特點得到了廣泛的應用,尤其在照明方面應用越來越廣泛。就目前的發展來看,大家最為關心的是燈的壽命題目,而現在無論是燈使用者還是生產廠都看山西大屏幕顯示屏http://www.sjctled.cn/到,燈的壽命取決于驅動電源, 99%以上的燈故障都是由于驅動電源引起的,LED 的壽命長達50 000 h,但與之配套的驅動電源的壽命僅為10 000 h.所以LED 燈照明裝置能否應用推廣的關鍵環節之一是其驅動電源題目,筆者就進步大功率( 100 ~ 200 W) 驅動電源的可靠性從如下兩大方面進行了探討。
1 防水及降溫處理
大功率LED 燈一般安裝在室外,風吹雨淋自然難免,做好防水工作是關鍵所在。目前大家通用的方式是灌膠,而膠導熱系數的差異直接影響電源的散熱效果,終極影響壽命。
( 1) 選擇符合高耐冷要求的膠,防止在超低溫下膠體開裂等失效現象,要考慮灌注膠溫度對器件性能的影響,不能選用灌注溫度過高的膠,灌注溫度應低于150 ℃,選用- 40 ~ + 150 ℃的高品質膠。
( 2) 膠體的電氣盡緣性能等級要符合要求。
( 3) 灌膠導熱系數對驅動電源散熱影響情況,由于電源的殼體結構已經確定,因此驅動電源的散熱主要通過膠體傳導,將熱量傳導到殼體,而后通過對流散熱。表1 是導熱系數不同的膠體的電源器件和殼體溫度情況( 輸進電壓~ 100 V,輸出48 V/3 A,環境溫度25 ℃) .
表1 不同導熱系數的膠體對溫度的影響

通過比較可知良好的導熱系數可以降低電子器件的溫升,進而能夠進步器件使用壽命,增加LED 驅動電源的可靠性。
( 4) 選用具有較高阻燃性能的灌膠,假如LED 燈電源在使用時發生火災,將會造成生命和財產安全題目。
( 5) 膠體的固化收縮率對電源器件會產生很大影響,固化收縮率過大的膠將導致元器件連接應力的過大,導致器件變形甚至損壞。因此要選用收縮率較小的膠體,通常選用固化收縮率小于0. 1%的膠體。2 驅動電源電路設計
目前LED 驅動電源存在驅動能力較低,保護功能較少,輸出電壓電流不穩定,可靠性差等題目,很難達到要求,根據設計經驗提出了驅動電源硬件電路的設計方案,本設計能夠很好地進步LED 驅動電源的可靠性。
2. 1 總體電路設計
LED 驅動電源的總體設計如圖1 所示。圖1 中主電路中U 為220 V 交流輸進電壓; RC,CC和DC構成RCD 電路; T 為變壓器; S 為開關管; D 為整流二極管; C為整流電容; RC為采樣電阻,具體電路如圖1 所示。
電路在設計時考慮到電路的可靠性,輸進端應具有隔離電路,以保護電網和用電設備的安全。輸進端設計了輸進保護電路,用來保護LED 驅動電源在電網側產生脈動瞬態干擾下能夠正常工作,并有效抑制共模和差模干擾。為了進步電路的功率因數,電路中采用了有源功率因數校正電路。為了實現恒流輸出,采用電流反饋控制,RC采樣電阻感應輸出電流大小,與參考點電壓進行比較,輸出信號通過光電耦合電路輸進到控制器,產生PWM 控寧波減肥http://www.c3618.cn/jianfei/制信號,控制變壓器的工作方式,已達到變壓器恒流輸出。

圖1 LED 驅動電源總體設計電路
2. 2 部分電路設計
( 1) 輸進保護電路設計
LED 大功率燈驅動電源一般用在室外,用電環境相對比較惡劣,且外界的各種干擾輕易使電源出現題目。同時,LED 燈驅動電源的故障,也輕易對電網的安全造成隱患。因此,有必要在輸進端設計保護電路,用來保護用電設備和電網的安全。
電路中有負溫度系數熱敏電阻,用來啟動過電流保護。通過保險絲進行過電流保護。利用壓敏電阻來抑制瞬變傳導產生的干擾,吸收輸進真個浪涌和脈沖干擾。電路中設有共模與差模干擾抑制電路,用來減小LED 驅動電源對其他用電設備的干擾,同時可以抑制外界用電設備對驅動電源的干擾。
( 2) 功率因數校正電路
將交流220 V 市電經整流后供給負載使用,最常用的整流方式是由4 個二極管組成的整流橋將交流電變換為直流電,但是這種方法存在著一個無法避免的缺點: 由二極管和電容組成的非線性電路會產生大量的電流諧波和無功功率,造成電網的污染。這種諧波污染不僅會使電網電壓發生畸變,而且還寧波生活商家會造成用電設備的故障和損壞。另外,用電設備的功率因數越高,則有功功率所占的比重越大,設備就越節能。
為了進步功率因數,需要做兩個方面的工作: 一方面減小輸進電流和輸進電壓之間的相位差φ,努力使兩者同相位; 另一方面,需要減小輸進電流的諧波含量,采取一定的方法使輸進電流的波形接近正弦波。
[1]
基于上述要求,可以采用安森美公司生產的MC33260 芯片作為有源功率因數控制芯片,此芯片只需要使用最少的外部元件便可以實現控制要求,可以極大地減小電感和功率開關的尺寸,降低系統的本錢且功能還能達到要求。電路如圖2 所示。

圖2 功率因數校正電路(3) RCD 緩沖電路設計
為了防止開關管被峰值電壓擊穿,通常可以采用的方法有如下兩種: 一是減小漏感,二是通過設計RCD 緩沖電路吸收很高的電壓尖峰能量。固然在變壓器的加工過程中將線圈纏緊并緊密地包圍住氣隙,然后將線圈外圍包上銅箔可以有效地減小漏感; 但變壓器漏感無法完全消失,因此需要設計RCD 電路對電壓峰值進行吸收,電路如圖3 所示。

圖3 RCD 緩沖電路
(4) 變換電路設計
LED 路燈驅動電源所需的輸出功率較大,需要較高的轉換效率,且需要較好的調節性和較小的紋波,由于考慮到需要將LED 照明裝置與電網隔離,以進步安全性,所以采用單端反激式DC-DC 變換器,這種隔離式的DC-DC 變換電路的變壓器不僅具有隔離和變壓的作用,還具有電感的特性,可以起到儲存能量的作用,且變換器工作于連續工作模式。這種變換器特別適用于功率為100 W ~ 200 W 之間的電源,且輸出電壓較高,輸出電流較小的場合。這種工作模式固然會使變壓器副邊的二極管損耗較大,但可以減小變壓器的鐵芯損耗。變壓器副邊產生的串擾可以采用串聯飽和電感的方式來進行抑制。
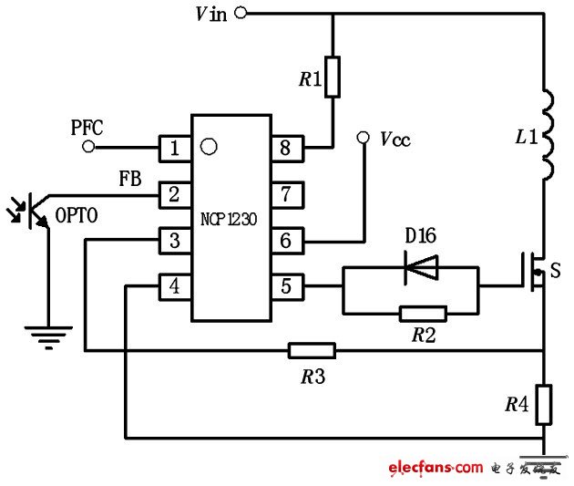
(5) PWM 控制電路設計
DC-DC 變換器的PWM 控制原理有兩種: 電壓控制型和電流控制型。考慮到穩定性題目,我們采用電流控制型PWM 控制器,即NCP1230 模塊( 圖4) .它是一種峰值電流控制模式的PWM 控制器,具有向前極供電的功能,在空載時封閉PFC 電路,能夠進步電源的效率。這款芯片還具有周期跳頻,內部斜坡電壓補償,軟啟動等一系列功能。

圖4 NCP1230 模塊PWM 控制電路
2. 3 電路的EMC 防護
LED 燈的驅動電源受安裝環境條件的影響,很輕易受到電磁干擾,特別是雷擊干擾。為此,驅動電源在設計階段就要考慮這個題目,并且要達到一定的標準。例如,防雷要求要達到D 級,線線之間電壓承受± 6 kV,線地之間± 6 kV,在產品試驗過程中,直流輸出范圍應與正常服務條件一致: DC 輸出電壓的波動應在± 10%以內; 在試驗過程中或試驗結束后,驅動電源運行時不應有報警、錯誤報警等等。
3 小結
隨著大功率 的發展,本錢也會降低,其驅動電源的設計也將隨之得到發展,大功率LED 應用在照明領域中,將很快成為現實。以上提出的影響電源可靠性的幾個關鍵方法,來源于我們日常實踐研究,經過一系列驗證試驗,各項性能符合要求。
[2]
