作者:Piero Bianco
SPM事業部業務經理
美信集成產品公司
目前,汽車廠商正在逐步將汽車照明系統從白熾燈和冷陰極熒光燈調換成高亮度LED。這些HB LED廣泛用于導航及娛樂設備顯示器的背光和汽車內部、外部照明,例如:日間行駛燈、尾燈等。一些新利用 (如平視顯示器)也開端應用HB LED。
然而,在把HB LED集成到各種系統時,為了提高工作效率、下降本錢、獲得寬范疇調光及其它上風,設計職員還面臨諸多挑釁。由于第一代驅動器的局限性,設計職員還無法在效率、最少的外部元件數目、最低EMI以及寬范疇PWM調光等方面進行優化。最新推向市場的多串LED驅動器(如MAX16814)以極其奇妙的方法解決了上述技巧瓶頸,這些驅動器的開關和線性把持器之間能夠進行雙向通信。
為什么選擇HB LED?
HB LED在汽車范疇的利用越來越普及,它們為汽車設計職員帶來了眾多上風。與其它照明技巧相比,HB LED是最環保的解決計劃,具有出色的能效,不含汞,回收時只有極少的有害物質。另外,HB LED還有助于改良汽車的安全性,這回功于它們的快速開、關速度(遠遠高于白熾燈)。也正是考慮到這一因素,剎車燈廣泛采用了高亮度LED。
此外,它為設計職員在汽車的個性化作風設計上供給了更大的施展空間,原因是:LED尺寸很小,幾乎不占用面板背部的空間,設計職員可以按照任何外形排列LED燈;這種小尺寸射燈非常合適作為唆使燈;最后,LED比其它照明計劃具有更長的應用壽命,應用壽命達到50,000小時甚至更長,非常合適長期保持照明狀態的環境,如日間行駛燈。
LED在汽車中的利用已經從剎車燈、尾燈擴大到了前車燈(日間行駛照明,中高端汽車的地位唆使燈以及高端汽車的近光燈和遠光燈)、內部照明(RGB LED可以把持燈光色彩),為汽車增加奇特風采。此外,LED在導航、娛樂設備和儀表盤背光利用中也逐漸成為主流產品(圖1)。

LED技巧在一些全新利用中也占領重要地位,例如汽車平視顯示器。LED具有較寬的調光范疇,通過PWM調光,非常合適這類需要根據環境光強在非常寬的范疇內調節燈光明度的利用。
HB LED的設計挑釁
當然,把LED集成到汽車利用時也會見臨諸多挑釁,例如,必需保持盡可能低的本錢。就元件本身而言,LED燈的價格通常高于其它照明計劃(白熾燈、鹵素燈、CCFL)。因此,必需下降LED計劃的系統級本錢,以提高該項技巧的市場發展潛力。下降計劃本錢的道路之一是盡可能減少驅動器的元器件數目,這也有利于提高系統可靠性,由于PCB上的每個元件都可能是系統的一個失效點。
另一挑釁是效率。高能效在汽車中的重要性越來越高,特別是對于混雜動力車,須盡可能提高效率使功耗(發熱)降至最低。汽車部件一般工作在高溫環境,發動機四周的環境溫度可能達到105°C,其它部位的溫度會達到85°C。LED產生大批熱量,它們不會在IR或UV波段輻射能量,其功耗會提高四周環境的溫度,這就需要下降驅動器的功耗,避免驅動器IC或驅動模塊中的其它器件過熱。
當然,汽車環境下同樣面臨EMI標題。任何照明子系統都不能干擾車內的其它子系統,AM收音機通常是最敏感的部件之一。
在汽車利用中,LED被排列成多串(每串定義為一個串聯LED組,具有雷同電流)。可以根據顯示器的尺寸方便地排列LED支撐背光,將LED排列成多串有助于提高故障容限(假如一個LED開路,只會封閉與該LED串聯的LED,而非所有LED)。應用多串LED的另一個原因是限制每串LED的電壓,提高系統安全性。例如,一串總電壓為80V的LED分成兩串后,電壓達到40V,避免在與LED或其連線接觸時呈現對人體構成要挾的高壓。
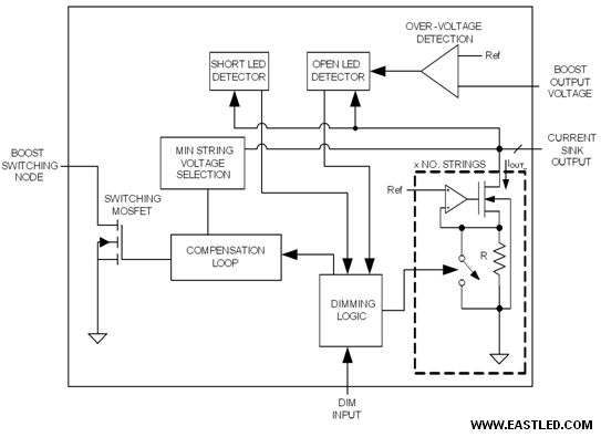
由此可見,能夠驅動多串LED的單片IC具有明顯上風。多串驅動器架構通常包含了LED串、升壓轉換器(將輸進電池電壓轉換成每串LED所需高壓)、多路線性吸電流調節器(用于建立每串的驅動電流),如圖2所示。
與具有多路開關轉換器的計劃相比,這種計劃的元件數較少,本錢較低(只需要一個電感和少數旁路電容)。與單串驅動器直接驅動并聯LED的計劃相比,這種計劃的上風是可以在每串之間均衡電流。假如多串LED直接并聯,由于有些LED的正向導通電壓較高,電流不可能在每串之間均分。另外,LED的正向導通電壓會隨著溫度的升高而下降,電流的不均衡會導致熱量失控,由于具有較大電流的LED串發熱較多,其正向導通電壓隨之下降,從而接收更大電流,導致該串LED的溫度進一步晉升。隨著電流差別的增大,可能導致一串或多串大電流LED失效。最后,假如LED串只是簡略地并聯在一起,由于驅動器只能把持總電流,失效的LED電流會增加到其它LED串,從而由于過驅動而導致其它LED串失效。利用圖2計劃可以避免呈現這種狀態。

這種架構利用MOSFET調節LED串的電流,為使這些MOSFET的溫度盡可能低,需確保管子兩真個電壓盡可能低,但需足夠的電壓使管子處于飽和區。幻想條件下,升壓轉換器的輸出電壓為:
Vboost=max(Vstring,i)+ Vsat
式中,Vstring,i為第i串LED的正向導通總電壓,Vsat為MOSFET處于飽和狀態時的VDS。能夠將該電壓設置到幻想值的驅動器稱為具有自適應電壓優化(AVO)功效。
大多數利用需要通過PWM調節LED亮度,例如按照必定的占空比進行通、斷把持,使線性吸電流調節器打開、封閉,從而使AVO設計變得更加復雜。當所有LED串封閉時,升壓轉換器的工作狀態有多種選擇和一些限制,后續內容中將具體討論。
傳統的多串驅動器
傳統的LED驅動器計劃采用圖2所示的拓撲,包含升壓開關轉換器和多路獨立工作的電流調節器,這些轉換器在配合外部元件實現AVO功效時存在一些標題。
外部電路必需檢測哪一串LED具有最高的正向導通電壓(或最低的陰極電壓);利用圖2中紅色標記的幾個二極管可以實現這一功效。這種計劃會占用更大的電路板面積,提高系統本錢。
該計劃在呈現LED故障時還存在另一埋伏標題,假如一個LED產生開路,這一串的陰極電壓將跌落至零,二極管檢測電路將判定這一串具有最高的正向導通電壓,并開端晉升升壓的輸出電壓,試圖為這一串LED供給足夠的驅動電壓。終極導致其它LED串的吸電流MOSFET上的電壓晉升,可能造成管子失效或觸發升壓轉換器的輸出過壓保護(假如具備此項功效),封閉轉換器和所有LED。
該架構的第三個標題是LED的PWM調光,當LED封閉時,二極管電路沒有電壓參考點來設置升壓輸出電壓。一種可能的解決措施是增加另一個二極管,通過火壓電路連接到升壓輸出,如圖2中的紅色標記電路。LED封閉時,該二極管導通,將升壓輸出設置到預置電壓。這種方法存在的明顯標題是:進行PWM調光時,升壓轉換器輸出具有較高的紋波,如圖3a所示。這會產生EMI噪聲,是汽車設計面臨的一個關鍵標題,它還會在輸出電容Cout上產生可聞噪聲。

新一代多串驅動器
新一代多串LED驅動器的升壓開關轉換器和線性吸電流調節器可以進行雙向通信(而不是獨立工作),解決(或部分解決)了上述三個標題,大大提高了系統性能。這些新型驅動器在IC內部檢測LED串的電壓(比如每個吸電流MOSFET的漏極電壓),利用內部二極管或模仿開關電路選擇最低電壓(圖4)。這種計劃大大下降了外部元件數目和計劃本錢。

此外,雙向通信功效還解決了上述一個LED失效或開路引發的標題。一旦產生這種情況,升壓轉換器輸出電壓開端上升,達到過壓保護門限時即可辨認故障的LED串,禁止或移出該串對應的AVO把持環路,其它LED串保持正常工作。除了下降照明亮度外(而不是全部封閉LED),失效的LED不會對用戶造成其它影響。
新一代驅動器調節LED亮度時,內部開關和線性調節環路采用了與圖2不同的方法,具有更低噪聲。LED封閉時可能禁止升壓轉換器工作,如圖3b所示。換句話說,轉換器在此期間結束了開關把持,功率開關MOSFET保持在斷開狀態,補償電路也處于開路。補償電容保持其電荷量(補償環路工作時的狀態)。升壓輸出電壓由輸出電容Cout保持,由于LED封閉電容不放電,放電電流只是漏電流。LED恢復導通時,轉換器重新啟動開關把持,具有極小的紋波。這種計劃中,升壓轉換器輸出電壓在PWM亮度調節期間幾乎保持恒定,大大下降了EMI噪聲和輸出電容上的可聞噪聲。
這種計劃的唯一限制是PWM調光的導通周期需要大于幾個(三個或四個)開關周期,以便升壓轉換器為輸出電容重新充電,補償關斷期間的漏電流損耗。這限制了能夠獲得的最小占空比。
新一代驅動器的利用解決計劃
汽車的日間行駛燈和平視顯示用具有一個雷同的性能請求,即在汽車行駛過程中始終保持開啟狀態,請求較高的可靠性/冗余設計,任何情況下確保正常工作。利用MAX16814等新一代LED驅動器能夠保證行駛燈和平視顯示器高度可靠,同時還大大減少了外部元件的數目,有助于下降系統本錢、提高可靠性。這類利用還請求工作在較寬的輸進電壓范疇,能夠蒙受汽車電池高達40V的峰值電壓(拋負載)并具有極低的EMI。
故障容限對于這類應用壽命長,而且即使在產生故障時也不答應封閉LED燈的利用非常重要。MAX16814利用多串驅動架構能夠在呈現一個LED開路或短路時只封閉呈現故障的LED串,其它LED保持有效工作。此外,MAX16814的故障唆使輸出還可以供給LED失效報警(圖5)。

平視顯示器還請求較寬(1000:1或更大)的PWM調光范疇,MAX16814集成了一個奇特的PWM調光電路,能夠有效克制升壓輸出電壓的紋波(頻率為調光頻率),從而下降了EMI和可聞噪聲。該計劃與圖3b應用的計劃類似,但能夠以200Hz供給5000:1的調光范疇(高于其它產品),克服了上述最小導通時間的限制。
芯片可以驅動四串LED,開關和線性調節器之間可進行雙向通信,大大減少了外部元件的數目。此外,MAX16814具有完備的故障保護措施和檢測功效,任何一串呈現開路或短路的LED時將封閉這一串的工作,并向系統發出故障報警輸出。滿足汽車產品設計的所有請求,例如可蒙受40V拋負載,工作在-40°C至125°C溫度范疇。

設計HB LED系統時需要調和考慮多方面因素,包含元件數目、效率、可靠性等。表1對多種LED驅動計劃進行了對照和回納,有助于設計職員針對具體利用選擇最佳計劃。
